Corporate profile
| Company name | Kyushu Electric Power Company, Incorporated |
|---|---|
| Founded | May 1st, 1951 |
| Headquarters | 2-1-82 Watanabe-dori, Chuo-ku, Fukuoka, 810-8720, Japan |
| Representatives |
Chairperson Kazuhiro Ikebe President and CEO Masaru Nishiyama |
Stock data (as of September 30, 2025)
| Capital | 237,304,863,699 yen | |
|---|---|---|
| Number of shareholders | Common Shares | 170,623 |
| Class B Preferred Shares | 3 | |
| Shares | Common Shares | 474,183,951 shares |
| Class B Preferred Shares | 2,000 shares | |
| Supply facilities | Number of locations | Capacity | |
|---|---|---|---|
| Total power generators | 147 | 15,764,000kW | |
| Hydroelectric power generation | 139 | 3,589,000kW | |
| Thermal power generation | 6 | 8,035,000kW | |
| Nuclear power generation | 2 | 4,140,000kW | |
* Geothermal power has been integrated into Kyuden Mirai Energy Company, Inc. since April 2024.
The numeric values given for Supply Facilities are rounded up to the nearest decimal so there may be inaccuracies when figures are totaled.
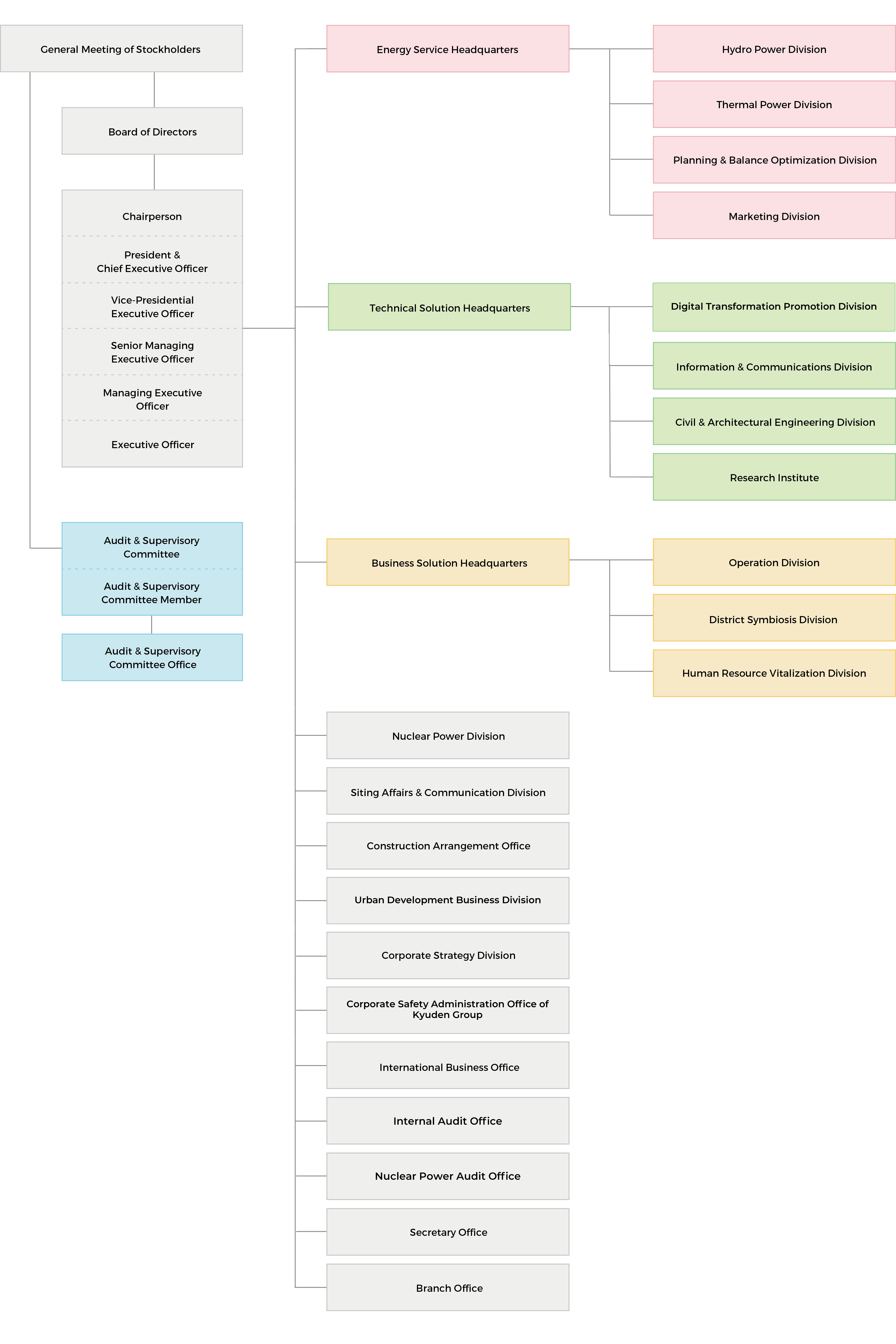
Organization chart
